Ferramentas de acessibilidade
Aumentar texto
Redefinir texto
Diminuir texto
Fonte legível
Escala de cinza
Alto Contraste
Contraste Negativo
Fundo claro
Links Sublinhado
Leitor de tela
Redefinir
Ir para o conteúdo.
|
Ir para a navegação
Ferramentas Pessoais
CÂMARA DE MANFRINÓPOLIS
Representar, legislar, dialogar – sempre com transparência e cidadania.
Mapa do Site
Acessibilidade
VLibras
Acessar
Busca
Busca Avançada…
Menu
Página Inicial
Entre em contato
Portal da Transparência
Legislativo Municipal
História de Manfrinópolis
Localização
Estrutura administrativa
Regimento Interno
Notícias
Galeria de Vereadores
TV Câmara
Processo Legislativo
Projetos Legislativos
Legislação Municipal
Legislaturas
Sessões Plenárias
Mesa diretiva
Comissões
Pautas das Sessões
Pautas Comissões Permanentes
Leis
Legislação Municipal
Legislação Estadual
Legislação Federal
Pesquisar no LexML
Links Úteis
Prefeitura Municipal
Diario Oficial do Município
Assembleia Legislativa
Câmara dos Deputados
Senado Federal
Tribunal de Contas do Paraná
Radar da Transparência
E-mail
Contra-cheque
Portal da Transparência
Você está aqui:
Página Inicial
/
Banco de Imagens
/
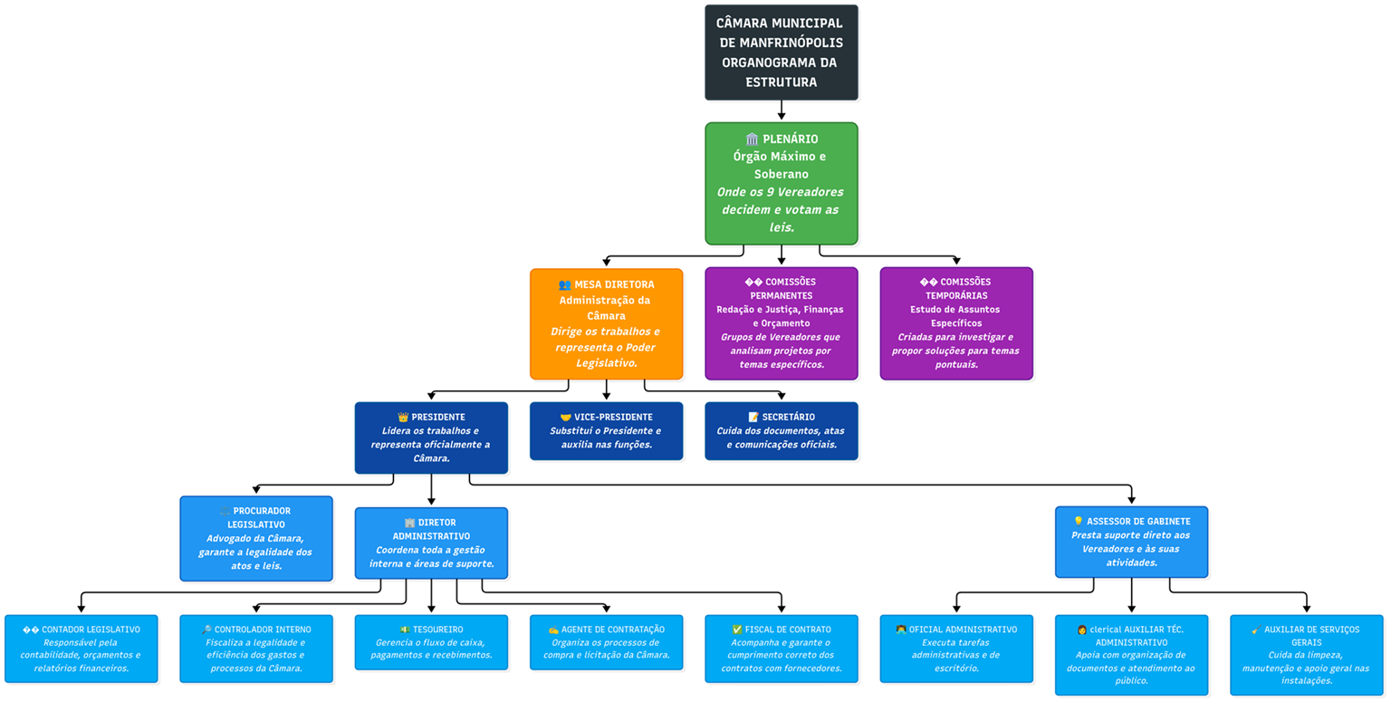
copy4_of_Organograma.png
Info
por
Eduardo Savarro
—
última modificação
06/10/2025 15h41
Imagem no tamanho completo:
276 KB
|
Visão
Download